explore expert insights and practical tips
Stay up to date with Atlassian or monday.com insights
Platinum Atlassian Solutions Partner
Atlassian Cloud Specialized
Atlassian ITSM Specialized
Market Leader in the Benelux
Gold Partner monday.com
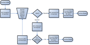
I had to implement a change approval workflow in JIRA with five different gates. And I thought it...
Read More
Handing over an issue from one Jira assignee to another is more than pushing ‘assign’, changing the...
Read More
Are you also overwhelmed with an abundance of JIRA notifications?
Read More
Introduction I discovered a docker world not a long time ago. In our work, we face some testing...
Read More
Introduction Nowadays, the most common way to transfer data is to use JSON (JavaScript Object...
Read More
Our bamboo was hacked today, and this is something you want to avoid at all costs. Ensuring that...
Read More
On May 23, 2017, we published version 1.25.1 of the table grid editor. This release introduces the...
Read More
Also annoyed with the ‘smart search notification’ of JIRA? Get rid of it!
Read More
